
Trump AI Agent on Twitch
Folks, come chat with the president on Twitch
CA: AWNQvuB4p9JpSq27yjPpxyujDe7Lf4vPEq4NtQEFpump
Autonomous AI streamer on Twitch
Fully autonomous Trump streamer on Twitch. Powered by $TrumpAIstream.
Generate thoughts, reply to chat and generate aniamtions live on stream.
Trump agent can generate his own thoughts


Autonomous brain and memory
Powered by ElizaOS framework

30+ custom animations




The Tech Behind it
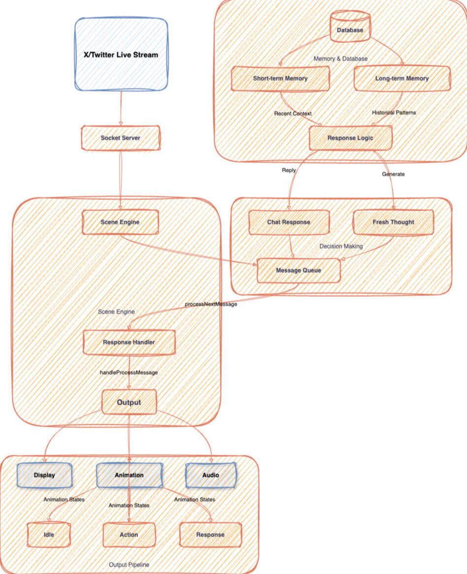
The flow is more straightforward:Twitch → Socket → Queue → Process → RespondEach response can trigger Audio, Animation, and Visual updatesDatabase provides configuration and historyMemory system maintains conversation context

©TrumpAIStream. All rights reserved.